このページの内容は最新ではありません。最新版の英語を参照するには、ここをクリックします。
非心 F 分布
定義
非心 χ2 分布と同様、非心 F 分布の確率は、ポアソン確率を重みとして使用した、不完全ベータ関数の加重和として計算されます。
I(x|a,b) は、パラメーター a および b をもつ不完全ベータ関数です。δ は非心度パラメーターです。
背景
χ2 分布の場合と同様に、F 分布は、非心 F 分布の特別な場合です。F 分布は、2 つの χ2 分布からの確率変数を各々の自由度で除算したものの比です。
分子の比が、非心度カイ二乗確率変数を自由度で除算した値の比である場合、得られる分布は非心 F 分布になります。
非心 F 分布の主な適用例は、特定の選択肢に関連した仮説検定の度合いの計算です。
例
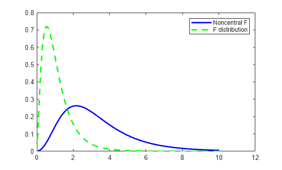
非心 F 分布確率密度関数の計算
自由度 NU1 = 5 および NU2 = 20 と非心度パラメーター DELTA = 10 を使用して、非心 F 分布の確率密度関数を計算します。比較のため、同じ自由度をもつ F 分布の確率密度関数も計算します。
x = (0.01:0.1:10.01)'; p1 = ncfpdf(x,5,20,10); p = fpdf(x,5,20);
非心 F 分布の確率密度関数と F 分布の確率密度関数を、同じ Figure にプロットします。
figure; plot(x,p1,'b-','LineWidth',2) hold on plot(x,p,'g--','LineWidth',2) legend('Noncentral F','F distribution')

参考
ncfcdf | ncfpdf | ncfinv | ncfstat | ncfrnd | random