このページの内容は最新ではありません。最新版の英語を参照するには、ここをクリックします。
リビルド
モデル参照ターゲットのリビルドを条件付きで行うか、常に行うか、行わないかを指定するオプション
モデル コンフィギュレーション ペイン: モデル参照
説明
[リビルド] コンフィギュレーション パラメーターは、モデルからコードを更新、シミュレート、生成する前に参照モデルに対するシミュレーションと Simulink® Coder™ ターゲットをいつリビルドするかを決定します。
モデルの階層構造のモデルは異なるリビルド設定をもつことができます。モデルを更新、シミュレートする場合またはモデルのコードを生成する場合、そのモデルのリビルド設定はすべての参照モデルに適用されます。
ノーマル モードで実行されるモデルはシミュレーション ターゲットを生成しません。また、[リビルド] 設定の影響を受けません。
参照モデルのコンフィギュレーション パラメーターの設定
モデル参照階層では、現在のモデルの階層構造における最上位モデルと現在の参照モデルのどちらのコンフィギュレーション パラメーターを編集するかに応じて、[コンフィギュレーション パラメーター] ダイアログ ボックスの開き方が異なります。
現在のモデルの階層構造における最上位モデル — Simulink ツールストリップの [モデル化] タブで [モデル設定] をクリックします。
現在の参照モデル — Simulink ツールストリップの [モデル化] タブで [モデル設定] ボタンの矢印をクリックします。その後、[参照モデル] セクションで [モデル設定] を選択します。
あるいは、参照モデルを最上位モデルとして開きます。その後、Simulink ツールストリップの [モデル化] タブで [モデル設定] をクリックします。
設定
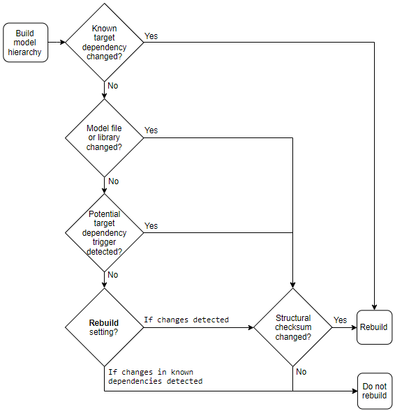
変更が検出された場合 (既定値) | 常に行う | 既知の依存関係で変更が検出された場合 | 行わない常に行う参照モデルに対するターゲットのリビルドを常に実行します。この設定では不要なビルドが引き起こされる可能性があるため、処理時間が最も長くなります。すべてのモデル参照ターゲットを最新にするには、モデルを展開する前にこの設定を使用します。
変更が検出された場合シミュレーション結果に影響する可能性がある変更が検出されたときに、参照モデルに対するターゲットのリビルドを条件付きで実行します。参照モデルの依存関係に対して加えられた変更を広範囲に検出するには、この設定を使用します。
既知のターゲット依存関係の変更が見つからない場合、モデルの構造的チェックサムが計算されます。構造的チェックサムは [モデルの依存関係] コンフィギュレーション パラメーターで指定されていない、ユーザーが作成した依存関係で発生する変更を検出します。構造的チェックサムが変更されている場合、モデル参照ターゲットがリビルドされます。
既知の依存関係で変更が検出された場合シミュレーション結果に影響する可能性がある変更が検出されたときに、参照モデルに対するターゲットのリビルドを条件付きで実行します。変更の検出に要する時間を短縮する場合は、この設定を使用します。
既知のターゲット依存関係または潜在的なターゲット依存関係の変更が見つからない場合、モデルの構造的チェックサムは計算 "されず"、モデル参照ターゲットはリビルド "されません"。無効なシミュレーション結果を防ぐには、ユーザーが作成したすべての依存関係を [モデルの依存関係] コンフィギュレーション パラメーターにリストしなければなりません。
行わない参照モデルに対するターゲットのリビルドを行いません。この設定では処理時間が最も短くなり、可能な場合はシミュレーションを高速化するための Simulink キャッシュ ファイルを使用します。モデルの開発時にリビルドを回避する場合は、この設定を使用します。
モデル参照のターゲットの期限が切れている場合、シミュレーションに無効な結果が示される可能性があります。ソフトウェアで既知のターゲット依存関係の変更をチェックし、モデル参照ターゲットの期限が切れている可能性がある場合に報告するには、[リビルドの診断をしない] コンフィギュレーション パラメーターを使用します。モデル参照ターゲットを手動でリビルドするには、関数
slbuildを使用します。Simulink キャッシュ ファイルの使用と共有の詳細については、シミュレーションを高速化するための Simulink キャッシュ ファイルの共有を参照してください。
例
ヒント
リビルド検出速度および精度を向上させるには、[モデルの依存関係] コンフィギュレーション パラメーターを使用してユーザーが作成した依存関係を指定します。
推奨設定
| アプリケーション | 設定 |
|---|---|
| デバッグ | 影響なし |
| トレーサビリティ | 影響なし |
| 効率性 | 影響なし |
| 安全対策 |
|
プログラムでの使用
パラメーター: UpdateModelReferenceTargets |
値1
: 'Force' | 'IfOutOfDateOrStructuralChange' | 'IfOutOfDate' | 'AssumeUpToDate' |
既定の設定: 'IfOutOfDateOrStructuralChange' |
制限
[リビルド] コンフィギュレーション パラメーターは、次の条件の両方に当てはまる場合は Model ブロックに適用されません。
ブロックのシミュレーション モードがソフトウェアインザループ (SIL) またはプロセッサインザループ (PIL) である。
[コード インターフェイス] ブロック パラメーターが
[最上位モデル]に設定されている。
この場合、参照モデルに対するコードの再生成の動作は、スタンドアロン モデルに対して見られるものになります。詳細については、最上位モデル コードの再生成の制御 (Embedded Coder)を参照してください。
詳細
バージョン履歴
R2006a より前に導入参考
ブロック
モデル設定
関数
1 This table maps the programmatic values to the equivalent interactive values of the Rebuild configuration parameter.
UpdateModelReferenceTargets Value | Equivalent Rebuild Value |
|---|---|
'Force' | Always |
'IfOutOfDateOrStructuralChange' | If changes detected |
'IfOutOfDate' | If changes in known dependencies detected |
'AssumeUpToDate' | Never |
