Computer Vision Toolbox には、コンピューター ビジョン システムの設計とテストのためのアルゴリズムとアプリが用意されています。外観検査のほか、オブジェクトの検出および追跡、特徴量の検出、抽出、マッチングを行うことができます。シングルカメラ、魚眼カメラ、ステレオカメラ、マルチカメラの構成をキャリブレーションするワークフローを自動化することができます。3D ビジョンについては、ステレオビジョン、点群処理、Structure from Motion (SfM)、リアルタイムの Visual SLAM および点群 SLAM をサポートしています。コンピューター ビジョンのアプリを使用して、チームベースでのグラウンドトゥルースの自動ラベル付けやカメラ キャリブレーションを行えます。
事前学習済みのオブジェクト検出器を使用するほか、YOLO や SSD、ACF などのディープラーニングおよび機械学習アルゴリズムを使用してカスタムの検出器の学習を行うことができます。セマンティック セグメンテーションとインスタンス セグメンテーションには、U-Net や SOLO、Mask R-CNN などのディープラーニング アルゴリズムを使用することができます。ViT などのビジョン トランスフォーマーを使用して画像分類を行うことができます。事前学習済みのモデルを使用して、顔や歩行者の検出、光学式文字認識 (OCR) の実行、その他の一般的なオブジェクトの認識を行えます。
C/C++ のほかに、GPU 実行用やハードウェア記述言語 (HDL) のコードも生成できます。
ドキュメンテーション | 例
ディープラーニングと機械学習
機械学習モデルやディープラーニング ネットワークの学習を行うか、事前学習済みのネットワークを使用して、オブジェクト検出およびセグメンテーションを実行します。これらのネットワークの性能評価を行い、C/C++ または CUDA® コードを生成して展開します。
ドキュメンテーション | 例
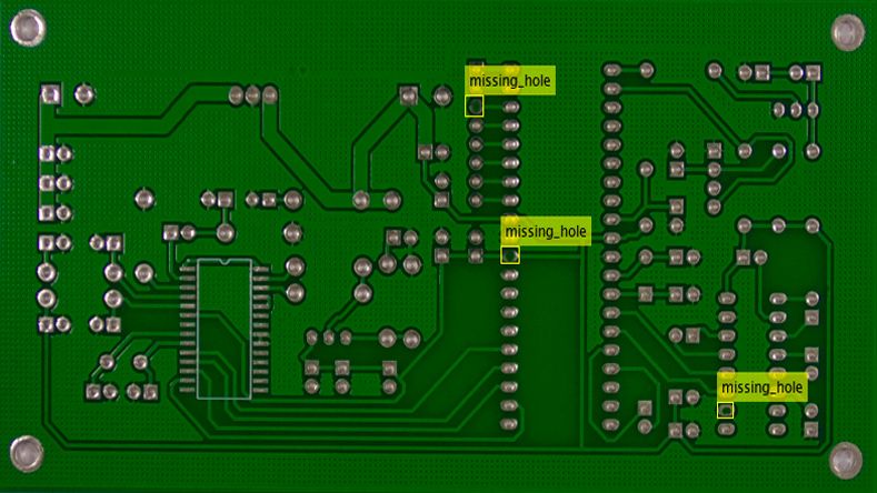
自動外観検査
Automated Visual Inspection Library を使用し、製造品質保証プロセスの一環として、異常や欠陥を自動的に特定します。
ドキュメンテーション | 例
カメラ キャリブレーション
カメラ キャリブレーター アプリやステレオ カメラ キャリブレーター アプリ、または組み込み関数を使用して、単眼カメラ、ステレオカメラペア、マルチカメラシステムの内部パラメーター、外部パラメーター、レンズ歪みパラメーターを推定できます。
ドキュメンテーション | 例
Visual SLAM と 3D ビジョン
複数の 2D ビューからシーンの 3D 構造を抽出します。カメラの位置と向きを周囲の状況に基づいて推定します。バンドル調整と姿勢グラフの最適化を使用して姿勢の推定を調整します。
ドキュメンテーション | 例
LiDAR 点群と 3D 点群の処理
LiDAR 点群または 3D 点群のデータを使用して、幾何学的形状のセグメンテーション、クラスタリング、ダウンサンプリング、ノイズ除去、レジストレーション、および当てはめを行います。Lidar Toolbox では、LiDAR 処理システムの設計、解析、テストを行うための追加機能を提供しています。
ドキュメンテーション | 例
特徴の検出、抽出、およびマッチング
複数の画像からブロブ、エッジ、コーナーなどの特徴を検出、抽出し、マッチングします。一致した特徴を、レジストレーション、オブジェクト分類、または SLAM などの複雑なワークフローで使用します。
ドキュメンテーション | 例
コード生成とサードパーティのサポート
コンピューター ビジョン アルゴリズムからコードを生成し、ラピッド プロトタイピング、展開、検証を行います。OpenCV に基づくプロジェクトと関数を、MATLAB や Simulink に統合します。
ドキュメンテーション | 例
製品リソース:
Computer Vision Toolbox の無料評価版を試す
今すぐ、その可能性を体験しましょう。
購入する
製品価格に関する情報と関連製品はこちら
あなたは学生ですか?
ご所属の学校にはすでに Campus-Wide License が導入されていて、MATLAB、Simulink、その他のアドオン製品を利用できる可能性があります。