このページは前リリースの情報です。該当の英語のページはこのリリースで削除されています。
交流送電システムの直列補償
交流送電システムの説明
この節の例では、交流送電システムにおける電力伝送を妨げる原因となる分数調波振動現象や、交流送電システムの直列補償を表すモデルについて説明します。
以下の単線結線図は、三相、60 Hz、735 kV の交流送電システムを示しており、6 機の 350MVA 発電機で構成される電力プラント (発電所) から、600 km の伝送線路を経由して、ある受電端に電力を送るシステムです。ただし、母線 B1-B2 の間、母線 B2-B3 の間は、それぞれ 300km の送電線で構成されています。
直列補償と分流補償を表す回路図

送電能力を高めるために、三相の各相の送電線には、送電線のリアクタンスの 40% を占めるコンデンサによって直列補償されています。また、300 km の両方の送電線は、330 Mvar 分流リアクタンスで補償されています。その分路リアクタンスと直列補償コンデンサは、B2 の変電所に設置されています。この変電所では、300MVA-735/230kV の変圧器が、230kV-250MW の負荷に電力を供給しています。
上記の各直列補償コンデンサには、高電圧 (サージ) から保護するために金属酸化物バリスター (MOV1、MOV2) が付加されています。また、送電線 1 には配電用遮断器 (ブレーカー) が 2 つ接続されており、それぞれ CB1、CB2 で示します。
この電力システムは、三相直列補償付き回路網モデルとして提供されています。このモデルを読み込み、このモデルにさらに変更を加えることができるように case1 という名前で作業ディレクトリに保存してください。
Simscape™ Electrical™ Specialized Power Systems の回路モデル (交流送電システムの直列補償を表す SimPowerSystems の回路モデル (power_3phseriescomp)) を上記の構成図 (直列補償と分流補償を表す回路図) と比較してください。発電機は Simplified Synchronous Machine ブロックを使ってシミュレートされています。2 つの変圧器のモデル化には、Three-Phase Transformer (Two Windings) ブロックと Three-Phase Transformer (Three Windings) ブロックが使用されています。母線 B2 に接続された変圧器には、変圧器の磁気飽和特性が設定されています。
B1、B2、B3 の各ブロックは、[Simscape] 、 [Electrical] 、 [Specialized Power Systems] 、 [Measurements] ライブラリから取得した Three-Phase V-I Measurement ブロックです。これらのブロックは、母線であることを視覚的にわかりやすく表現するため、ブロックの形を変えて黒色にしています。これら母線は、三相の対地電圧と電流を出力します。ここで、母線 B1 と B2 のブロック パラメーターを設定するダイアログ ボックスを開いてください。これらブロックがどのような基準値 (ここでは、基準電力 100VA (三相分)、基準電圧 735kV (線間電圧の実効値) を使用して、pu 単位系に換算された電圧、電流を出力するかがわかります。また、信号ラベルを指定することにより電圧信号と電流信号が内部の Goto ブロックに送られることがわかります。それらの信号は、Data Acquisition サブシステムにある From ブロックが受け入れます。
送電線 1 の直列コンデンサ バンクを接続した付近で、短絡故障 (下図の Fault Breaker ブロック; 実際のブロック名は、Three-Phase Fault ブロック) を発生させます。Three-Phase Fault ブロックと Three-Phase Breaker ブロック CB1 および CB2 のダイアログ ボックスを開きます。ブレーカーの初期値とスイッチング時間の設定値をそれぞれ確認してください。一相地絡故障は、t = 1 サイクルで A 相に発生するように設定します。次に、初期時には閉じている 2 つの回路ブレーカー (CB1、CB2) は、t = 5 サイクルで開きます。つまり、一線地絡故障を生じてから t = 4 サイクル後にブレーカーが開きます。一相地絡故障は、2 つのブレーカー (CB1、CB2) が開いてから 1 サイクル後の t=6 サイクルで解消されます。このような条件に基づいてシミュレーションを行います。
交流送電システムの直列補償を表す SimPowerSystems の回路モデル (power_3phseriescomp)

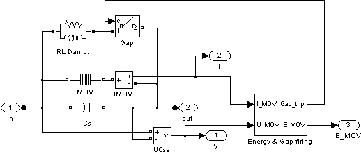
直列補償を表す Series Compensation1 サブシステム
次に、三相直列補償付き回路網モデルの Series Compensation1 サブシステムを開きます。三相のモジュールは、各相に対して 1 つずつ、3 つの同じサブシステムで構成されます。Series Comp.1 サブシステムには、どのようにコンデンサの静電容量 C(F) と避雷器 (MOV) の保護電圧 Vref(V) を計算するのかが記述されています。Series Comp.1//Phase A サブシステムを開きます。そこで、直列コンデンサと避雷器 (ブロック名を Surge Arrester から MOV に変更) との接続について詳細を確認することができます。伝送線路は、線路リアクタンスの 40% を占める 62.8µF のコンデンサ (Cs ブロック) で、直列補償されています。そのコンデンサは MOV ブロックにより保護されています。MOV ブロックのダイアログ ボックスを開くと、それが 60 列で構成され、保護電圧 (500 A/列、合計 30 kA の指令電流で指定) が 298.7 kV に設定されていることがわかります。この電圧は、定格電流 2 kA において得られるコンデンサの定格電圧の 2.5 倍に対応しています。
ブレーカー (Gap ブロック) も MOV ブロックに並列接続されています。そのギャップは、避雷器が吸収できるエネルギーが、その限界値 30MJ を超えたときに、このブレーカーが閉じて、放電を開始します。そのブレーカーを通して電流が放電するとき、コンデンサを流れる電流の立ち上がり速度に制限を与えるために、ダンピング作用をもつ RL 回路を直列に接続しています。Energy & Gap firing サブシステムを開いてください。そこには、どのように電力を積分して、避雷器 (MOV ブロック) で消費するエネルギー (MOV 電圧 x MOV 電流を積分した値) を求めるかを示しています。
そのエネルギーが 30 MJ のしきい値を超えると、上記のブレーカー (Gap ブロック) をシミュレートする Breaker ブロックに閉の指令が送られます。
直列補償のモジュール

Series Compensation1/PhaseA サブシステム

Series Compensation1/PhaseA サブシステム/Energy and Gap Firing サブシステム

三相可飽和変圧器のモデル
"300 MVA 735/230 kV Transformer" のダイアログ ボックスを開き、電流-磁束飽和特性が次のように設定されていることを確認してください。
[0 0 ; 0.0012 1.2; 1 1.45] in pu
これらのデータは、以下の図中の点 1 (Point1)、点 2 (Point 2)、点 3 (Point 3) における電流と磁束の値を表し、磁気飽和をもつ電流-磁束特性を区分的に直線近似するために必要となるものです。
可飽和変圧器のモデル

電流-磁束特性は上記のグラフで示したとおり、2 つの領域で近似しています。磁気飽和の屈曲点は φ = 1.2pu にあります。φ が 1.2pu 以下の領域では、線形な電流-磁束特性となります。電圧 1 pu において誘導磁化電流は 0.0010/1.0 = 0.001 pu となり、これは 0.1% の無効電力損失に相当します。
鉄心の損失 (有効電力の損失) は、磁化抵抗 Rm = 1000pu に設定され、この損失は実効電圧の 0.1% に相当します。
磁気飽和領域における電流-磁束特性の傾きは 0.25 です。したがって、一次漏れリアクタンス (L1 = 0.15 pu) を考慮すると、一次巻線に見られる変圧器の空心コイルリアクタンスは 0.4 pu/300 MVA となります。
初期電力潮流設定と定常状態の取得
交流送電システムを表すモデルの過渡状態のシミュレーションする前に、そのモデルを初期化し必要な電力潮流をあらかじめ設定しておかなければなりません。Powergui ブロックの電力潮流の機能を使用して、端子電圧 1 pu (13.8 kV) の電動機から、1500 MW の有効電力潮流を得るように設定します。
Powergui ブロックを開き、[Machine Initialization] を選択します。新しいウィンドウが表示されます。そのウィンドウの右上には、その交流送電システムのモデルにある発電機の名前 (Machine) を見つけることができます。その [Bus type] は、PV Generator に設定されているはずで、目的の [Terminal Voltage] は、既に定格電圧 13800 V に設定されているはずです。[Active Power] フィールドに、目的の出力電力として 1500e6 と入力します。[Compute and Apply] ボタンをクリックします。いったん電力潮流が計算されると、三相の相電流 (Ia、Ib、Ic) と共に、発電機の線間電圧 (Uab、Ubc、Uca) のフェーザ電圧が、左のウィンドウに更新されて表示されます。その発電機を駆動するために必要な機械動力が、Watt 単位と pu 単位で、そして、その発電機の励磁電圧 E が pu 単位で表示されます。
Pmec |
|
E/Vf |
|
これらの 2 つの値を設定した Constant ブロックが既に、Machine ブロックの入力 Pm および E に接続されていることに注意してください。Machine ブロックのダイアログ ボックスを開くと、発電機の初期条件 (角速度の初期偏差 dw = 0、回転子の角度 theta、電流の大きさ、位相角) が自動的に更新されていることが確認できます。
電力潮流の計算を行うと、母線 B1、B2、B3 でそれぞれの電圧、電流の測定値を得ることができます。Powergui ブロックから [Steady State Voltages and Currents] を選択します。たとえば、母線 B1、B2、B3 における A 相電圧 (B1/Va、B2/Va、B3/Va) と母線 B1 における送電線 1 への入力電流 (B1/Ia) の複素表現 (電圧の大きさと位相) を得ることができます。
B1/Va |
|
B2/Va |
|
B3/Va |
|
B1/Ia | 1560 A ; 30.50 degrees |
A 相の送電線 1 に供給される有効電力潮流 Pa は、下記のように得られます。
この値 Pa は、三相全体で 464*3 = 1392MW に相当します。
送電線故障時の過渡特性
シミュレーションの実行時間の高速化のために、交流送電システムを表すモデルの離散化が必要になります。サンプル時間は、Powergui ブロックで変数 Ts と設定しています。サンプル時間 Ts=50e-6 は、Simulink モデル ウィンドウの [モデル プロパティ] の [コールバック] の [モデル初期化関数] で既に定義されています。このサンプル時間 Ts は、ギャップを制御する MOV エネルギー計算機の Discrete Integrator ブロックでも使用されます。
そこで、シミュレーション パラメーターが、次のように設定されていることを確認してください。
終了時間 |
|
積分ソルバーのオプション設定 |
|
固定ステップ サイズ |
|
送電線 1 における地絡故障
A 相に地絡故障を発生させるようにプログラムされていることを確認してください。シミュレーションを開始し、3 つの Scope に表示される波形を観測してください。それらの波形を、以下に示します。

送電線 1 における A 相地絡故障のシミュレーション結果

シミュレーションが定常状態で開始されます。t = 1 サイクルで 1 相地絡故障が発生し、その短絡電流は 10 kA に達しています (図 (a) の 3 つ目の波形)。故障が発生している間、MOV は半サイクルごとに動作し (図 (b)の 2 つ目の波形)、MOV で消費したエネルギー (図 (b)の 3 つ目の波形) は13 MJ に達します。t = 5 サイクルで、配電用遮断器 (ブレーカー) CB1、CB2 (図 (a) の 2 つ目の三相交流電流 Iabc_B2 の波形を参照) を開きます。MOV の消費エネルギーは、13 MJ で一定に維持されます。最大エネルギーは、30 MJ のしきい値を超えることができないので、MOV に並列に接続されたブレーカー (Gap ブロック) で放電することはありません。ブレーカーが開放になると、地絡電流は減少し、送電線と直列補償コンデンサは、地絡した A 相と分流リアクタンスを通して放電を開始します。A 相地絡故障を発生させる Fault Breaker ブロックに与えられた開放命令に従い (t = 6 サイクル)、その後の最初のゼロクロッシング時において地絡電流は無くなります。その後、直列補償コンデンサは放電を停止し、その電圧が 220 kV 近辺で振動します (図 (b) の 1 つ目の波形)。
送電線 1 における三相地絡故障
Three-Phase Fault ブロックをダブルクリックして [ブロック パラメーター] ダイアログ ボックスを開きます。Phase B Fault および Phase C Fault の各チェック ボックスを選択してください。これで三相地絡故障を発生させることができます。
再度、シミュレーションを実行してください。シミュレーション結果を下記に示します。

送電線 1 における三相地絡故障のシミュレーション結果

地絡故障が発生している期間、MOV (図 (b) の 3 つ目の波形) で吸収するエネルギーは、1 相地絡故障の場合より大きくなります。t = 3 サイクル後、ブレーカー CB1、CB2 が開放になる 1 サイクル前に、そのエネルギーは 30MJ のしきい値に達します。その結果、Gap 放電が起こり、補償電圧 (図 (b) の 1 つ目の波形) は、ダンピング回路を通して放電し、ゼロになります。
周波数解析
交流送電システムの直列補償の主な特徴は、分数調波振現象が存在することです。この現象は、システムの基本周波数よりも低い周波数で、システムのインピーダンスの極とゼロ点をもつ現象です。仮に、タービンや発電機のシャフトの機械的ねじれ現象が、システムのインピーダンスのゼロ点近くに起これば、非常に危険な振動が発生します。また、分数調波振動周波数におけるシステムのインピーダンスの極の影響で生じる高い電圧は、変圧器の磁気飽和を引き起こしてしまいます。分数周波振動周波数における高電圧の影響で生じる変圧器の磁気飽和については、この例の最後にもう一度説明します。火力発電機のトルク増幅現象については、他の例 (スチーム タービンと調速機での分数調波共振モデルを参照) で説明しています。
さて、母線 B2 から見たシステムのインピーダンスの周波数特性を測定します。
第 1 章 簡単な回路の解析 では、Impedance Measurement ブロックを使って、状態空間モデルで表された線形システムにおけるインピーダンスをどのように計算するかを説明しました。しかし、この例のモデル case1 には、いくつかの非線形素子を表すブロックが含まれています。それは、発電機、変圧器の磁気飽和を表すブロックなどです。Impedance Measurement ブロックをシステムに接続した場合、すべての非線形ブロックは無視されます。発電機のブロックは接続されていないものとして、システムのインピーダンスが計算されます。システムのインピーダンスを測定する前に、発電機のブロックを、同じインピーダンスをもつ等価な線形素子を表すブロックに置き換えなければなりません。
case1 モデルから Simplified Synchronous Machine ブロックを削除して、[Simscape] 、 [Electrical] 、 [Specialized Power Systems] 、 [Sources] ライブラリの Three-Phase Source ブロックに置き換えます。その Three-Phase Source ブロックのブロック パラメーターを設定するダイアログ ボックスを開き、先ほどの発電機と同じインピーダンス値 (L = 0.22pu/ (6 * 350MVA) Quality factor = 15) となるように、次のようなパラメーターに設定してください。
Phase-to-phase rms voltage |
|
Phase angle of phase A |
|
Frequency (Hz) |
|
Internal connection Yg | Specify impedance using short-circuit level |
3-phase short-circuit level |
|
Base voltage |
|
X/R ratio |
|
このように変更したモデルを case1Zf として保存します。
[Simscape] 、 [Electrical] 、 [Specialized Power Systems] 、 [Sensors and Measurements] ライブラリから Impedance Measurement ブロックをモデルに追加します。このブロックは、ある 2 つの端子から見たシステムのインピーダンスの周波数特性を測定するために使用します。このブロックの 2 つの入力を、母線 B2 の A 相と B 相間で接続します。2 つの相間のインピーダンスの測定値は、A 相と B 相の 2 倍の値として求まります。そこで正しい値を得るためには、測定して求めたインピーダンスを 1/2 倍しなければなりません。そこで、Impedance Measurement ブロックのブロック パラメーターを設定するダイアログ ボックスを開き、乗算の係数を表す [multiplication factor] に 0.5 を設定してください。
Powergui ブロックで [Impedance Measurement] を選択します。新しいウィンドウが開き、Impedance Measurement ブロックの名前が表示されます。周波数範囲に 0:500 と入力します。線形スケール ([linear Impedance], [linear Frequency]) を選択して、周波数に対するインピーダンス Z の大きさを表示するように設定します。[データをワークスペースへ保存] ボタンをクリックし、インピーダンスの周波数特性を示す変数名として Zcase1 と入力します。[表示] ボタンをクリックします。
計算が終了した後、周波数の関数として、インピーダンス Z の大きさと位相の 2 つのグラフがウィンドウ上に表示されます。ワークスペースには、Zcase1 という名前の変数が表示されます。この変数は、1 列目に周波数、2 列目に複素インピーダンスを含む 2 列の行列です。
インピーダンスの周波数特性 (大きさと位相は共に周波数の関数) を以下に示します。
母線 B2 から見たインピーダンスと周波数特性

3 つの主要モード、9Hz、175Hz、370Hz が観測できます。9 Hz は、分流インダクタと直列補償コンデンサの並列共振によるものです。175Hz と 370Hz は、600km の送電線の分布定数パラメーターによるものです。これら 3 つの共振周波数では、送電線の地絡故障などが解消されるときに、電圧の振動が励起され大きくなる可能性があります。
上図で 60Hz 付近のインピーダンスの大きさを拡大すると、この周波数付近で |z| が 0 に近くなっているので、60Hz 付近で母線 B2 において、システム自体で短絡回路を生成していることがわかります。そこでは、60Hz でインピーダンスの大きさ |z| が 58Ω になり、三相の短絡電力の (735kV)2 / 58 = 9314MVA に一致しています。
母線 B2 における地絡故障時の過渡特性
変電所のブレーカーの役割は、送電線や変圧器に損失を与えることなく、母線上の地絡故障などによる異常事態を回避することです。モデル case1 を、母線 B2 における三相地絡故障を t = 3 サイクルの間だけ発生させるモデルに変更します。
Fault Breaker ブロック (本来は Three-Phase Fault ブロック) の接続を外し、母線 B2 で故障が発生するように接続し直します。
Fault Breaker ブロック (本来は Three-Phase Fault ブロック) を開き、ダイアログ ボックスで次のように変更します。
Phase A, Phase B, Phase C, Ground Faults
All selected
Transition times
[2/60 5/60]
Transition status [1, 0, 1...]
(0/1)
これで、t = 2 サイクルで三相地絡故障が適用されるようにプログラムされました。
ブレーカー CB1 と CB2 のブロック パラメーターを設定するダイアログ ボックスを開き、次のように変更します。
Switching of Phase A
Not selected
Switching of Phase B
Not selected
Switching of Phase C
Not selected
これでブレーカーは、3相 (A、B、C 相) すべてスイッチしなくなりました。すべて初期状態のまま閉じています。
Data Acquisition サブシステムにおいて、Scope ブロックに接続されている母線 B2 の Vabc_B2 出力に、Selector ブロックを挿入します。Elements パラメーターを
1に設定します。これにより、Scope ブロックで A 相の相電圧を観測することができます。母線 B2 に接続されている磁気飽和特性をもつ変圧器において、その磁束と磁化電流を取得するために必要なブロックを追加します。
[Simscape] 、 [Electrical] 、 [Specialized Power Systems] 、 [Sensors and Measurements] ライブラリから Multimeter ブロックを
case1モデルに追加します。Three-Phase Transformer のブロック パラメーターを設定するダイアログ ボックスを開きます。[Measurements] リストで、Flux and magnetization currentを選択します。Multimeter ブロックを開きます。そこで、6 つの信号が観測できる状態になっていることを確認してください。そこで A 相に関する磁束と磁化電流を選択し、[OK] をクリックしてください。Multimeter ブロックの出力で 2 つの信号が観測できるようになりました。これら 2 つの信号を 2 チャネル表示された Scope ブロックに送るために、Demux ブロックを使用してください。
[シミュレーション] タブで、[モデル設定] をクリックします。[ソルバー] を選択して、[終了時間] を
0.5に変更します。先ほどよりも少し長い時間のシミュレーションを行うことで、期待する低周波数 (9Hz) の波形を観測できるようになります。シミュレーションを開始します。
三相地絡故障の解消後に生じた 9Hz の分数調波振動現象は、母線 B2 における A 相の相電圧と直列補償コンデンサの電圧 (上図の VaCs (pu) の波形) に観測されます。この母線 B2 上に生じる 9Hz の電圧成分が、変圧器の磁化電流 (上図の Imag(A) の波形) に見られるように、変圧器の磁気飽和を引き起こす原因となります。変圧器の A 相の磁束を、トレース 4 に示します。故障の発生中には、変圧器の電圧がゼロに落ちますが、磁束はその故障が生じている間にも、一定に保たれていることがわかります。
三相地絡故障が解消され、電圧が復帰すると、60Hz と 9Hz の電圧成分によって生じた磁束のオフセット量の影響により、変圧器は磁気飽和します。磁束が飽和レベルを超えると、変圧器ではパルス状の磁化電流が発生します。この電流には、9Hz で変調された 60Hz の電流成分が含まれています。