このページの内容は最新ではありません。最新版の英語を参照するには、ここをクリックします。
チャープ Z 変換
チャープ Z 変換 (CZT) は、単位円以外の等高線に沿った Z 変換の評価において有効です。チャープ Z 変換は、また、素数長の変換の計算では DFT アルゴリズムを使用するより効率的で、シーケンスの DFT のサブセットを計算する際にも役立ちます。チャープ Z 変換 (CZT) は、入力シーケンスに対し、z 平面上の螺旋等高線に沿って Z 変換を計算します。DFT とは異なり、CZT は単位円に沿った動作に制約されず、 で表される等高線に沿った Z 変換の評価において有効です。ここで、A は複素数で表した出発点、W は等高線上にある点の間の複素比を表す複素スカラー、M は変換の長さです。
可能な螺旋の 1 つとして次があります。
a = 0.8*exp(1j*pi/6); w = 0.995*exp(-1j*pi*.05); m = 91; z = a*(w.^(-(0:m-1)')); zplane(z)

czt(x,m,w,a) は、これらの点における x の Z 変換を計算します。
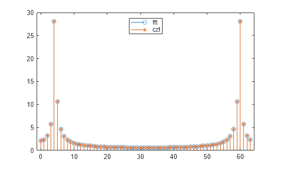
興味深くかつ有益な螺旋のセットは、 および でパラメーター化され、単位円に沿って等間隔に置かれた m 個のサンプルです。この等高線上での Z 変換は、czt によって得られる単純な DFT です。
M = 64; m = 0:M-1; x = sin(2*pi*m/15); FFT = fft(x); CZT = czt(x,M,exp(-2j*pi/M),1); stem(m,abs(FFT)) hold on stem(m,abs(CZT),'*') hold off legend('fft','czt','Location','north')

czt は、特定の奇数長、特に長い素数長シーケンスをもつシーケンスの DFT の計算では、関数 fft より高速となる場合があります。