このページは機械翻訳を使用して翻訳されました。最新版の英語を参照するには、ここをクリックします。
大域的または複数の局所的最小値を見つける
この例では、GlobalSearch が大域的最小値を効率的に見つける方法と、MultiStart がより多くの局所的最小値を見つける方法を示しています。
この例の目的関数には、多くの局所最小値と一意の大域的最小値が存在します。極座標では、関数は
ここで、
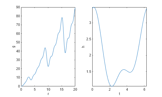
関数 と をプロットし、関数 の表面プロットを作成します。
figure subplot(1,2,1); fplot(@(r)(sin(r) - sin(2*r)/2 + sin(3*r)/3 - sin(4*r)/4 + 4) .* r.^2./(r+1), [0 20]) title(''); ylabel('g'); xlabel('r'); subplot(1,2,2); fplot(@(t)2 + cos(t) + cos(2*t-1/2)/2, [0 2*pi]) title(''); ylabel('h'); xlabel('t');

figure fsurf(@(x,y) sawtoothxy(x,y), [-20 20]) % sawtoothxy is defined in the first step below xlabel('x'); ylabel('y'); title('sawtoothxy(x,y)'); view(-18,52)

大域的最小値は で、目的関数は 0 です。関数 は、鋸歯形状を繰り返しながら、 内でほぼ線形に増加します。関数 には 2 つの局所最小値があり、そのうちの 1 つは大域的です。
sawtoothxy.m ファイルは、直交座標から極座標に変換し、極座標で値を計算します。
type sawtoothxyfunction f = sawtoothxy(x,y)
[t r] = cart2pol(x,y); % change to polar coordinates
h = cos(2*t - 1/2)/2 + cos(t) + 2;
g = (sin(r) - sin(2*r)/2 + sin(3*r)/3 - sin(4*r)/4 + 4) ...
.*r.^2./(r+1);
f = g.*h;
end
GlobalSearch による単一の大域的最小値
GlobalSearch を使用して大域的最小値を探索するには、まず問題構造を作成します。fminconには'sqp'アルゴリズムを使用します。
problem = createOptimProblem('fmincon',... 'objective',@(x)sawtoothxy(x(1),x(2)),... 'x0',[100,-50],'options',... optimoptions(@fmincon,'Algorithm','sqp','Display','off'));
開始点は [0,0] ではなく [100,-50] なので、GlobalSearch は大域解から開始されません。
fmincon を実行して問題の構造を検証します。
[x,fval] = fmincon(problem)
x = 1×2
45.7236 -107.6515
fval = 555.5820
GlobalSearch オブジェクトを作成し、反復表示を設定します。
gs = GlobalSearch('Display','iter');
再現性を確保するために、乱数ジェネレータのシードを設定します。
rng(14,'twister')ソルバーを実行します。
[x,fval] = run(gs,problem)
Num Pts Best Current Threshold Local Local
Analyzed F-count f(x) Penalty Penalty f(x) exitflag Procedure
0 200 555.6 555.6 0 Initial Point
200 1463 1.547e-15 1.547e-15 1 Stage 1 Local
300 1564 1.547e-15 5.858e+04 1.074 Stage 2 Search
400 1664 1.547e-15 1.84e+05 4.16 Stage 2 Search
500 1764 1.547e-15 2.683e+04 11.84 Stage 2 Search
600 1864 1.547e-15 1.122e+04 30.95 Stage 2 Search
700 1964 1.547e-15 1.353e+04 65.25 Stage 2 Search
800 2064 1.547e-15 6.249e+04 163.8 Stage 2 Search
900 2164 1.547e-15 4.119e+04 409.2 Stage 2 Search
950 2359 1.547e-15 477 589.7 387 2 Stage 2 Local
952 2423 1.547e-15 368.4 477 250.7 2 Stage 2 Local
1000 2471 1.547e-15 4.031e+04 530.9 Stage 2 Search
GlobalSearch stopped because it analyzed all the trial points.
3 out of 4 local solver runs converged with a positive local solver exit flag.
x = 1×2
10-7 ×
0.0414 0.1298
fval = 1.5467e-15
ソルバーは、[0,0]付近の大域的最小値を含む3つの局所的最小値を見つけます。
MultiStart による複数の局所最小値
MultiStart を使用して複数の最小値を探索するには、まず問題構造を作成します。この問題には制約がないため、fminunc ソルバーを使用します。コマンドラインに何も表示しないようにオプションを設定します。
problem = createOptimProblem('fminunc',... 'objective',@(x)sawtoothxy(x(1),x(2)),... 'x0',[100,-50],'options',... optimoptions(@fminunc,'Display','off'));
問題の構造を実行して検証します。
[x,fval] = fminunc(problem)
x = 1×2
8.4420 -110.2602
fval = 435.2573
デフォルトの MultiStart オブジェクトを作成します。
ms = MultiStart;
ソルバーを 50 回繰り返し実行し、局所的最小値を記録します。
rng(1) % For reproducibility
[x,fval,eflag,output,manymins] = run(ms,problem,50)MultiStart completed some of the runs from the start points. 10 out of 50 local solver runs converged with a positive local solver exitflag.
x = 1×2
-73.8348 -197.7810
fval = 766.8260
eflag = 2
output = struct with fields:
funcCount: 8574
localSolverTotal: 50
localSolverSuccess: 10
localSolverIncomplete: 40
localSolverNoSolution: 0
message: 'MultiStart completed some of the runs from the start points. ↵↵10 out of 50 local solver runs converged with a positive local solver exitflag.'
manymins=1×10 GlobalOptimSolution array with properties:
X
Fval
Exitflag
Output
X0
ソルバーは [0,0] 付近の大域的最小値を見つけられません。ソルバーは 10 個の異なる局所最小値を見つけます。
局所最小値における関数の値をプロットします。
histogram([manymins.Fval],10)

最適な 3 つの点で関数の値をプロットします。
bestf = [manymins.Fval]; histogram(bestf(1:3),10)

MultiStart は、コンポーネントが –1000 から 1000 の間に均一に分布している開始点から fminunc を開始します。fminunc は、多くの局所的最小値の 1 つで頻繁に停止します。fminunc は、反復制限または関数評価制限を 40 回超過します。
参考
GlobalSearch | MultiStart | createOptimProblem