一般的な 2 次元プロットプロットの作成
この例では、MATLAB® でさまざまな 2 次元プロットを作成する方法を示します。
ライン プロット
関数 plot は x 値と y 値の簡単なライン プロットを作成します。
x = 0:0.05:5; y = sin(x.^2); figure plot(x,y)

ライン プロットは x と y のデータの複数のセットを表示できます。
y1 = sin(x.^2); y2 = cos(x.^2); plot(x,y1,x,y2)

棒グラフ
関数 bar は縦の棒グラフを作成します。関数 barh は横の棒グラフを作成します。
x = -2.9:0.2:2.9; y = exp(-x.*x); bar(x,y)

階段状プロット
関数 stairs は階段状プロットを作成します。Y 値のみの階段状プロット、あるいは x 値と y 値の階段状プロットを作成することが可能です。
x = 0:0.25:10; y = sin(x); stairs(x,y)

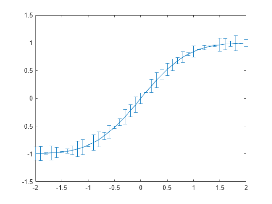
エラー バー プロット
関数 errorbar は x 値と y 値のライン プロットを描画し、垂直の誤差範囲を各観測値に重ね合わせます。誤差範囲のサイズを指定するには、追加の入力引数を関数 errorbar に渡します。
x = -2:0.1:2; y = erf(x); eb = rand(size(x))/7; errorbar(x,y,eb)

極座標プロット
関数 polarplot は、theta (ラジアン単位) の角度値と rho の半径値を組み合わせた極座標プロットを描画します。
theta = 0:0.01:2*pi; rho = abs(sin(2*theta).*cos(2*theta)); polarplot(theta,rho)

ステム プロット
関数 stem は、共通のベースラインに接続する垂直線を使って、x と y の各値に対するマーカーを描画します。
x = 0:0.1:4; y = sin(x.^2).*exp(-x); stem(x,y)

散布図
関数 scatter は、x 値と y 値の散布図を描画します。
load patients Height Weight Systolic scatter(Height,Weight) xlabel('Height') ylabel('Weight')

関数 scatter にオプションの引数を使用して、マーカーのサイズと色を指定します。関数 colorbar を使用して、現在の座標軸のカラー スケールを表示します。
scatter(Height,Weight,20,Systolic) xlabel('Height') ylabel('Weight') colorbar
