audioDelta
Compute delta features
Syntax
Description
specifies the delta window length.delta = audioDelta(x,deltaWindowLength)
specifies the initial condition of the filter.delta = audioDelta(x,deltaWindowLength,initialCondition)
[
also returns the final condition of the filter.delta,finalCondition] = audioDelta(x,___)
Examples
Input Arguments
Output Arguments
More About
Algorithms
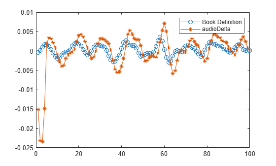
To support causal streaming, audioDelta introduces a reporting delay
of the least-squares approximation equal to
floor(. To learn how to align
the function with the classic definition found in [1], see Compare audioDelta with Book Definition.deltaWindowLength/2)
References
[1] Rabiner, Lawrence R., and Ronald W. Schafer. Theory and Applications of Digital Speech Processing. Upper Saddle River, NJ: Pearson, 2010.
Extended Capabilities
Version History
Introduced in R2020b









